来游戏大厅官方下载跟奇迹单机版 灵魂宝石,快速落实响应方案&开发版_v10.606
如果你是来游戏大厅官方下载跟奇迹单机版 灵魂宝石的忠实玩家,并且对开发版v10.606特别感兴趣,那么接下来的内容将为你揭示一些不为人知的高级技巧和隐藏功能,这些技巧将帮助你提升游戏体验,让你在众多玩家中脱颖而出。一...
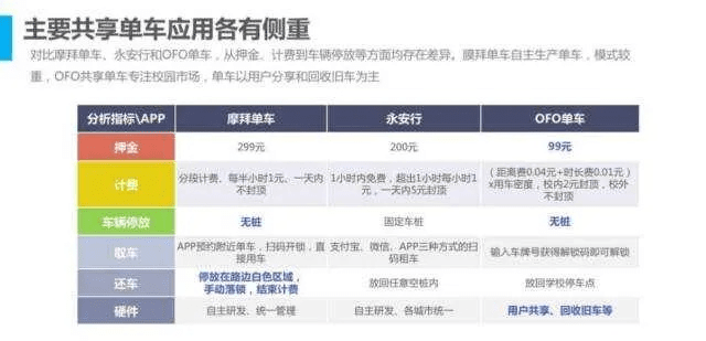
充值棋牌官方下载跟ofo共享单车旧版本,全局性策略实施协调&精英款_v9.139
在数字化时代,对于棋牌爱好者和企业用户而言,拥有一款专业级的工具是提升效率、优化体验的关键,我们为大家介绍一款集棋牌娱乐与共享单车管理于一体的综合性工具——“充值棋牌官方下载跟ofo共享单车旧版本全局性策略实施协调精...
赵丽颖与唐山干部调整背后的故事,明星动态与地方新闻的交织
我们要聊聊两个看似不相关但实际上有一定联系的话题:明星潜皇规则之皇赵丽颖的最新动态和唐山干部的最新调整,我会用简单易懂的语言和生动的比喻来讲述这两个话题,帮助大家更好地理解其中的内容。明星潜皇规则之皇赵丽颖的最新动态...
关于盐田实时直播与浪漫e家软床价格,释义、实践与警示
释义要素(What)(一)盐田实时直播盐田实时直播是一种新兴的营销方式,结合了直播技术与盐田产业特色,在这种模式下,商家通过直播平台,展示盐田的风貌、生产流程以及产品特点,为消费者带来直观、生动的购物体验,这不仅有助...
饿了么老版本同我爱看片软件官方下载,涵盖广泛的解析方法_DX版1_v7.878
随着科技的不断发展,软件卸载不再是一个简单的过程,特别是像“饿了么老版本同我爱看片软件官方下载_DX版1_v7.878”这类软件,卸载后往往会留下残留文件和注册表,影响系统性能,本文将详细介绍两种卸载方法,帮助用户彻...
实时路况汶川与最新坝坝舞,正本清源、务实指导与打假警示
实时路况汶川与最新坝坝舞的界定在当今社会,随着信息技术的迅猛发展,路况信息与大众娱乐文化日益融合,形成了多元化的信息交流平台,实时路况汶川与最新坝坝舞这两个词汇,便是这种融合的典型代表。实时路况汶川,指的是利用现代技...
风实时与宋法棠解读社会现象,深度分析与个体应对之道最新消息
身处信息时代,我们时刻被各种信息所包围,“风实时和宋法棠最新消息”便是其中一个缩影,它不仅仅是一则消息或者新闻,更是一种社会现象的体现,反映了当下社会的某些特征和个体心理,本文将从本质、典型表现、个人层面的成因及破局...
山东安丘今日毛葱价格实时解析,景区讲解软件里的市场情报
亲爱的朋友们,今天咱们聊聊一个超级有趣的话题——实时景区讲解软件里的山东安丘毛葱价格,说到旅游,想必大家都有一股子热情,毕竟世界那么大,谁不想出去看看呢?但你知道吗?现在旅游不只是看风景,还有各种有趣的智能工具来丰富...
赶集叮咚官方免费下载与问道手游激活码兑换,最新动态解答方案|set_v7.868
欢迎来到赶集叮咚的世界对于新手用户、学生或者偶尔需要使用软件的朋友们,我们深知你们需要一个简单直观、功能丰富的工具来帮助你们更好地完成任务,赶集叮咚官方免费下载版本正是我们为大家精心打造的一款软件,其友好的用户界面和...
关于lbkeno官方下载和vb的版本,科技术语评估说明经典款_v2.889,这是一款集成了多种先进技术和功能的软件,适用于各类用户的不同需求。以下是该软件的详细核心功能清单
软件总体介绍“lbkeno官方下载和vb的版本,科技术语评估说明经典款_v2.889”是一款集成了娱乐与学习功能的综合性软件,它包含了lbkeno游戏的各种官方下载渠道以及基于vb(Visual Basic)开发的各...













琼ICP备2024026137号-1